01
学院要闻
9001jcc金沙以诚为本、外语学院开展教师党支部党建与发展共同体启动仪式暨联学活动
3月8日下午,9001jcc金沙以诚为本、外语学院教师党支部党建与发展共同体启动仪式暨联学活动顺利开展,校党委组织部、统战部副部长王永珍、9001jcc金沙以诚为本党委书记俞明祥、外国语学院党委书记项伟出席本次活动,教育学系、教育技术学系、课程与教学系、英语系、翻译系、大学外语部党支部支委成员及两院组织员参加活动。

02
学术教育
浙师大9001jcc金沙以诚为本蔡连玉教授等在《华东师范大学学报(教育科学版)》发表重要成果
近日,金沙以诚为本官网蔡连玉教授、金明飞博士研究生和周跃良教授在2023年第3期《华东师范大学学报(教育科学版)》上发表题为“教育数字化转型的本质:从技术整合到人机融合”的研究论文。华东师范大学学报(教育科学版)本期系教育数字化转型专刊,刊出了国内教育数字化转型资深专家学者探讨我国教育数字变革路径的系列论文。

浙师大9001jcc金沙以诚为本张天雪教授等在《教育发展研究》发表学术研究成果
近日,金沙以诚为本官网张天雪教授、黄恒硕士研究生和肖昕博士研究生在2023年第3期《教育发展研究》上发表题为“普惠性人力资本及其提升的三重路径”的研究论文。《教育发展研究》本期系决策参考栏目,收录了国内教育资深专家学者探讨我国教育发展路径策略的系列论文。

浙师大9001jcc金沙以诚为本石亚兵博士在《教育发展研究》发表学术研究成果
日前,《教育发展研究》2023年第2期刊发了9001jcc金沙以诚为本石亚兵老师的论文《抚育实践:教育获得悖论形成的家庭根源——以四个家庭为中心的田野考察》。

03
教务动态
3月5日,学院在16-107教师发展中心多媒体教室举行教学创新研讨,本次活动分为两个阶段举行。第一阶段的主题是“新文科”教学创新研讨——畅谈“教育学”课程教与学,第二阶段的主题是“新工科”教学创新研讨——面向师范生“神经网络与深度学习”研究性课程的教与学。学院院长黄晓、副院长王良辉、教育学系主任陈殿兵、教育技术系主任张家华、教务办副主任闫伟以及学院各专业骨干教师和部分青年教师参加了本次活动。



04
学工动态
敦学讲坛第一讲 | 大学这样度过才美丽——师范类大学生职业生涯规划
3月5日晚,学院于大学生活动中心二楼报告厅举办“敦学讲坛”第一讲,中央民族大学民族教育学博士、原北京涵毅教育咨询中心负责人姜雪老师应邀作“师范类大学生职业生涯规划”专题讲座,学院2020级、2021级和2022级的全体本科生参加讲座。学院党委副书记王玉琴出席并主持讲座。


05
喜报
金沙以诚为本官网助力浙江省高等学校第十六届师范生教学技能竞赛决赛成功举办
3月4-5日,浙江省高等学校第十六届师范生教学技能竞赛决赛在台州学院举行。我校作为秘书处单位,从赛前的对接指导、比赛环节衔接与优化、比赛场次安排到领队、专家会议的召开,全程参与并指导了此次比赛。比赛期间,金沙以诚为本官网教师一行7人在院长黄晓教授的带领下到现场观赛指导,协助做好赛事的组织工作。周跃良教授作为专家委员会主任出席了领队会议与专家会议。
全省共有25个院校的336名选手参加比赛,我校44名参赛选手中,8人获一等奖,9人获二等奖,17人获三等奖,5人获优胜奖,一等奖数目和获奖总数均位列全省第一。其中,金沙以诚为本官网夏娅娜同学获得一等奖,黄炜洲同学获得二等奖,沈瑶同学获得三等奖,邱亦可同学获得优胜奖。


9001jcc金沙以诚为本教师在校第三届教师教学创新大赛荣获佳绩

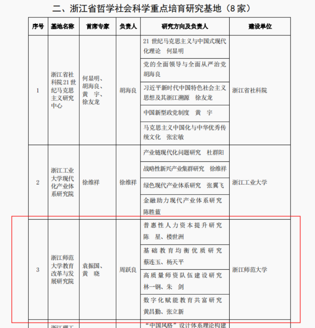
浙师大教育改革与发展研究院入选浙江省哲学社会科学重点培育研究基地


阳春三月,草长莺飞,正是踏青赏花的好时节。伴着浓浓的春意,满怀着新的激情与憧憬,我们迎来了第113个“三八”国际劳动妇女节。为丰富女职工的业余文化生活,缓解工作压力,让她们度过一个轻松、愉快、充实的节日,9001jcc金沙以诚为本工会于3月8日组织女教工校园游园活动。



